介绍了二手车基础知识、二手车鉴定与评估的实用技能技巧和二手车鉴定评估报告的撰写方法。掌握二手车鉴定评估基础、二手车业务洽谈、二手车交易合法性鉴定、碰撞事故修复车鉴定、泡水车鉴定、二手车性能鉴定、二手车价格评估、事故车辆损伤评估及鉴定评估报告。
汽车的动力总成包含哪些主要部件?
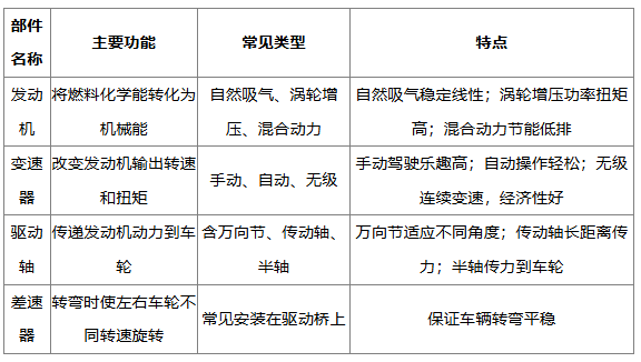
汽车的动力总成是车辆的核心组成部分,它直接关系到汽车的动力性能、燃油经济性和可靠性等多个方面。动力总成主要包含发动机、变速器、驱动轴和差速器等主要部件。
发动机作为动力总成的核心,是汽车动力的源泉。它通过燃烧燃料将化学能转化为机械能,为车辆提供驱动力。发动机的类型多样,常见的有自然吸气发动机、涡轮增压发动机和混合动力发动机等。自然吸气发动机结构相对简单,工作稳定,动力输出线性;涡轮增压发动机则通过涡轮增压器增加进气量,提高发动机的功率和扭矩;混合动力发动机结合了燃油发动机和电动机的优势,既提高了燃油经济性,又降低了尾气排放。
变速器的作用是改变发动机输出的转速和扭矩,以适应不同的行驶条件。它可以使汽车在起步、加速、爬坡和高速行驶等情况下都能保持良好的动力性能。常见的变速器类型有手动变速器、自动变速器和无级变速器。手动变速器需要驾驶员手动操作换挡杆来改变挡位,操作相对复杂,但具有较高的驾驶乐趣和燃油经济性;自动变速器则通过液压系统或电子控制系统自动完成换挡操作,驾驶更加轻松;无级变速器可以实现连续的变速,使发动机始终保持在最佳工作状态,提高了燃油经济性和驾驶舒适性。
驱动轴是连接变速器和车轮的重要部件,它将发动机的动力传递到车轮上,使车辆能够行驶。驱动轴通常由万向节、传动轴和半轴等部分组成。万向节可以在车辆行驶过程中允许驱动轴在不同角度下传递动力,保证了车辆的转向和悬挂系统的正常工作;传动轴则负责将动力从变速器传递到车轮;半轴则将动力从差速器传递到车轮。
差速器是汽车动力总成中的一个重要部件,它的作用是在车辆转弯时允许左右车轮以不同的转速旋转,从而保证车辆的平稳行驶。差速器通常安装在驱动桥上,它可以根据车辆的行驶状态自动调整左右车轮的转速,使车辆能够顺利转弯。
为了更清晰地了解这些部件的特点,下面通过表格进行对比:

汽车线上课程
让学习直观有趣